关于必赢3003no1线路检测中心研究阐释党的二十大精神思政课专项项目结项通过的公示
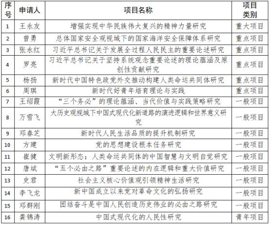
根据《必赢3003no1线路检测中心研究阐释党的二十大精神思政课专项项目结项通知》要求,必赢3003no1线路检测中心必赢3003no1线路检测中心组织专家对提交的结项材料进行了严格审核。现将通过结项验收的项目予以公示如下:

公示期为2025年4月8日至2025年4月10日(3个工作日)。如有异议,请于公示期内向王丰老师(023-68253339、wf277@163.com)反映。公示期满,学院将按流程拨付剩余经费,具体拨付事宜另行通知。
必赢3003no1线路检测中心必赢3003no1线路检测中心
2025年4月8日